垃圾分类你会了吗?这里有三份指南先睹为快~ |
- 发布时间:2018-6-5 17:28:30
文章导读
为贯彻落实《广州市生活垃圾分类管理条例》要求,全面推进广州市生活垃圾分类工作,5月29日,广州市城市管理委员会官网公布了《关于印发<广州市生活垃圾分类投放指南>、<广州市机团单位生活垃圾分类指南>、<广州市居住小区(社区)生活垃圾分类指南>的通知》。
广州市生活垃圾分类投放指南
一、垃圾分类标准
有害垃圾:是指对人体健康或者自然环境造成直接或者潜在危害的生活垃圾。
餐厨垃圾:是指餐饮垃圾及废弃食用油脂、厨余垃圾和集贸市场有机垃圾等易腐性垃圾。
可回收物:是指适宜回收和资源利用的生活垃圾。
其他垃圾:是指除可回收物、有害垃圾、餐厨垃圾以外的混杂、难以分类的生活垃圾。
二、垃圾分类指引
能卖拿去卖,有害单独放,干湿要分开。
能卖拿去卖,将可回收物收集后到再生资源回收站点交售或联系再生资源回收人员上门回收;
有害单独放,将有害垃圾分类投放至有害垃圾分类收集容器;
干湿要分开,将餐厨垃圾和其他垃圾分类后分别投放至餐厨垃圾分类收集容器和其他垃圾收集容器。
三、垃圾分类容器标识
可回收物收集容器为蓝色,餐厨垃圾收集容器为绿色,有害垃圾收集容器为红色,其他垃圾收集容器颜色为灰色。
广州生活垃圾分类容器标识
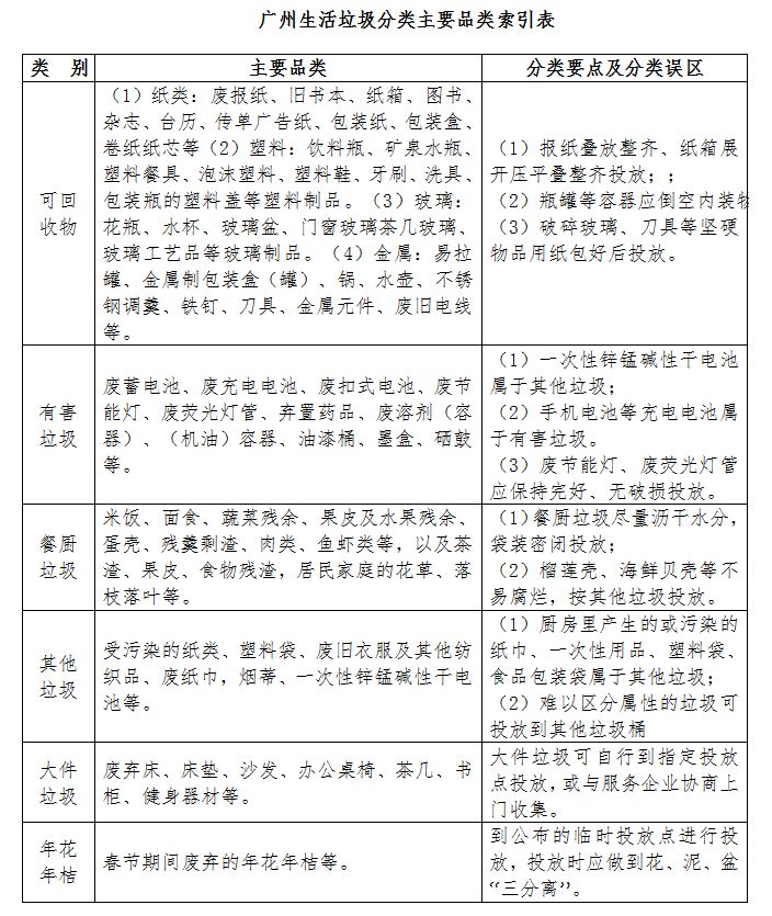
四、垃圾分类品类索引
广州市机团单位生活垃圾分类指南
一、机团单位生活垃圾分类管理责任人的确定
单位为垃圾分类责任人。
二、垃圾分类责任人的责任
(一)制定生活垃圾分类日常管理制度。
(二)对单位人员进行垃圾分类宣传培训,做到人人知晓。
(三)根据《生活垃圾分类设施配置及作业规范》(DBJ440100/T 238-2015)合理设置生活垃圾分类收集容器。
(四)指导、监督单位人员正确分类投放垃圾。
(五)做好单位生活垃圾分类收集,严禁混合收集。
三、机团单位垃圾分类具体工作
(一)制度管理
1. 成立垃圾分类领导小组。明确负责管理垃圾分类工作部门,一般由办公室或具备此职能的综合部门负责。
2. 结合实际,制定生活垃圾分类日常管理制度和操作规范。
3. 明确分类投放、分类收集各环节负责人和保洁人员。
(二)宣传培训
1.在单位的显著位置设置《生活垃圾分类公示牌》,公示本单位开展生活垃圾分类情况,包括各类生活垃圾投放时间、地点、方式等要求;分类投放、分类收集各环节负责人和保洁人员等信息。

2.设置宣传专栏,张贴垃圾分类宣传海报,宣传垃圾分类工作。
3.至少每半年1次组织干部职工进行垃圾分类知识培训,人人熟知垃圾分类的基本知识,了解本单位各类生活垃圾投放点位置及投放要求,严禁乱丢、乱扔垃圾,严禁混合投放垃圾。
4.至少每季度1次组织保洁作业人员进行垃圾分类知识培训及作业操作规程培训,熟知垃圾分类的基本知识和垃圾分类作业流程及要求,严禁混合收集垃圾。
(三)容器设置
根据不同功能区域设置不同种类的分类收集容器,位置应固定,标识、指引位置正确,图文清晰,不影响消防通道和人员通行。收集容器应保持完好、整洁美观,出现破旧、污损或者数量不足的,应当及时维修、更换、清洗或者补设。


在易于投放的位置,至少设置一组可回收物、有害垃圾、餐厨垃圾、其他垃圾收集容器。
1. 办公室:应设置可回收物收集容器和其他垃圾收集容器。
2. 卫生间(茶水间):应设置餐厨垃圾收集容器和其他垃圾收集容器。
3. 食堂:应设置餐厨垃圾收集容器和其他垃圾收集容器,根据实际,如有需要还应设置可回收物收集容器。
4. 公共区域:应设置可回收物收集容器和其他垃圾收集容器。

(四)分类投放
单位和个人应当按照生活垃圾分类管理责任人公告的时间、地点、方式等要求投放生活垃圾,严禁随意倾倒、抛撒或者堆放生活垃圾。
1.可回收物:在办公室所产生的可回收物,如报纸、杂志等纸类应当投放在办公室内所设置的可回收物收集容器;在公共区域所产生的可回收物,如饮料瓶、罐等应当投放在公共区域所设置的可回收物收集容器;如食堂有提供牛奶等盒装饮料的,应将饮用完的饮料盒投放在食堂所设置的可回收物收集容器。
2.有害垃圾:办公室所产生的有害垃圾,如废纽扣电池、废灯管等,应当投放至单位所设置的有害垃圾收集容器,或通知单位负责有害垃圾收集的保洁人员(工作人员)收集后投放至有害垃圾收集容器。
3.餐厨垃圾:办公室所产生的餐厨垃圾,如茶叶渣、水果皮、加班时所用快餐的剩饭剩菜等,应当投放至卫生间(茶水间)所设置的餐厨垃圾收集容器;食堂所产生的餐厨垃圾,如剩饭剩菜等,应当在用餐后投放至食堂所设置的餐厨垃圾收集容器。
4.其他垃圾:办公室、公共区域所产生的其他垃圾应当投放至相对应的其他垃圾收集容器;食堂所产生的其他垃圾,如废纸巾、牙签等,应当在用餐后投放至食堂所设置的其他垃圾收集容器;加班时所用快餐饭盒内剩饭剩菜投放至餐厨垃圾后,饭盒应投放至其他垃圾收集容器。
(五)分类收集
分类投放的生活垃圾应当分类收集,严禁混合收集。
1.可回收物:保洁人员(工作人员)对办公室及公共区域的可回收物进行定期收集,再分类后联系再生资源回收企业上门回收;
2.有害垃圾:保洁人员(工作人员)定期收集,达一定数量后,电话预约城管部门上门收集;
3.餐厨垃圾:卫生间和茶水间的餐厨垃圾由保洁人员(工作人员)分类收集;食堂的餐厨垃圾由餐厅员工或保洁人员分类收集并沥水,分类后餐厨垃圾按现行环卫管理模式,交由城管部门或有资质的收运企业收集;
4.其他垃圾:其他垃圾由保洁人员收集后按现行环卫管理模式,交由城管部门收集。
(六)监督管理
1. 由负责管理垃圾分类工作的部门每周不少于1次对干部职工的分类投放和保洁人员的分类收集进行监督;对接、监督城管部门对分类收集的各类垃圾进行分类运输,切实解决混收混运问题,发现混合收运的应予举报。
2.建立专项台账,包括但不限于各类垃圾清运量、清运流向,检查情况。

广州市居住小区(社区)生活垃圾分类指南
一、居住小区(社区)生活垃圾分类管理责任人的确定
本市实行生活垃圾分类管理责任人制度。
1.城市居住区,实行物业管理的,物业服务单位为责任人。
2.单位自管的,自管的单位为责任人。
3.不能确定生活垃圾分类管理责任人的,由区城市管理行政主管部门指定责任人。
二、垃圾分类责任人的职责
1.明确生活垃圾分类投放模式,制定生活垃圾分类日常管理制度。
2.对居民和保洁人员(工作人员)进行垃圾分类宣传发动和培训,做到人人知晓。
3.根据《生活垃圾分类设施配置及作业规范》(DBJ440100/T 238-2015)要求,按照分类投放模式合理设置生活垃圾分类收集容器。
4. 指导、监督居民正确分类投放垃圾。
5.做好本小区生活垃圾分类收集,严禁混合收集。
三、垃圾分类责任人具体工作
(一)制度管理
1. 成立垃圾分类领导小组,明确负责管理垃圾分类工作部门。
2. 结合实际,制定生活垃圾分类日常管理制度和操作规范。
3. 明确分类投放、分类收集各环节负责人和保洁人员。
(二)宣传培训
1. 在小区的显著位置设置《生活垃圾分类公示牌》,公示本小区开展生活垃圾分类情况,包括各类生活垃圾投放时间、地点、方式等要求;分类投放、分类收集各环节负责人和保洁人员等信息。

2.设置宣传专栏,张贴垃圾分类宣传海报,宣传垃圾分类工作。
3. 对居民采取入户宣传、派发宣传单张,召开座谈会等多种形式进行宣传发动,各家各户熟知垃圾分类的基本知识,了解本小区各类生活垃圾投放时间、地点、方式等要求,严禁乱丢、乱扔垃圾和混合投放垃圾。
4.至少每季度1次组织保洁作业人员进行垃圾分类知识培训及作业操作规程培训,人人熟知垃圾分类的基本知识和垃圾分类作业流程及要求,严禁混合收集垃圾。
5. 为志愿者、供销系统开展垃圾分类宣传和资源回收活动工作提供临时活动场地等便利,并积极参与。
(三)容器设置
根据《生活垃圾分类设施配置及作业规范》(DBJ440100/T 238-2015)要求,按照本小区分类投放模式合理设置生活垃圾分类收集容器。容量或数量应满足使用需要,垃圾不得溢出桶外影响环境。收集容器应保持完好、整洁,出现破旧、污损或者数量不足的,应当及时维修、更换、清洗或者补设。
每个居民小区至少分别设置一处可回收物和有害垃圾集中收集点。
1.主要出入口:在易于投放的位置,设置一组可回收物、有害垃圾、餐厨垃圾、其他垃圾收集容器。
2.楼道:采取楼道设置收集容器投放模式的,楼道应设置餐厨垃圾收集容器和其他垃圾收集容器。位置应固定,标识、指引位置正确,图文清晰,不影响消防通道和人员通行。
3. 楼下:采取定时定点投放模式的,应在楼下设置餐厨垃圾收集容器和其他垃圾收集容器,位置应方便居民投放。
4. 公共区域:应设置可回收物收集容器和其他垃圾收集容器。

(四)分类投放
居民应当按照生活垃圾分类管理责任人公告的时间、地点、方式等要求投放生活垃圾,不得随意倾倒、抛撒或者堆放生活垃圾。
1.可回收物:家庭产生的可回收物,如报纸、杂志、饮料瓶(罐)等应当投放在小区所设置的可回收物收集容器,或联系再生资源回收人员上门回收。
2.有害垃圾:家庭产生的有害垃圾,如废纽扣电池、废灯管、弃置药品等,应当投放至小区所设置的有害垃圾收集容器。
3.餐厨垃圾:家庭产生的餐厨垃圾,如菜叶、瓜果皮、剩饭剩菜等,应当投放至小区所设置的餐厨垃圾收集容器。
4.其他垃圾:家庭产生的其他垃圾,应当投放至小区设置相对应的其他垃圾收集容器。
5.大件垃圾:家庭产生的大件垃圾,如废弃床、床垫、沙发、办公桌椅、茶几、书柜、健身器材等,可自行到指定投放点投放,或与服务企业协商预约上门收集。
6.年花年桔:家庭弃置的年花年桔,应到公布的临时投放点进行投放,投放时应做到花、泥、盆“三分离”。
(五)分类收集
分类投放的生活垃圾应当分类收集,禁止混合收集。
1.可回收物:保洁人员对可回收物收集容器的可回收物进行定期收集,再分类后联系再生资源回收企业上门回收;
2.有害垃圾:保洁人员定期收集,达一定数量后,电话预约所在街道环卫部门上门收集;
3.餐厨垃圾:家庭的餐厨垃圾由保洁人员分类收集后,按现行环卫管理模式,交由城管部门或有资质的企业收集,日产日清;
4.其他垃圾:其他垃圾由保洁人员分类收集后按现行环卫管理模式,交由城管部门收集。
(六)监督管理
1. 由负责管理垃圾分类工作的部门每周不少于1次对保洁人员的分类收集进行监督;对接、监督城管部门对分类收集的各类垃圾进行分类运输,切实解决混收混运问题,发现混合收运的应予举报。
2.指导、监督居民家庭分类投放生活垃圾。采用楼道设桶投放模式的,保洁人员收集垃圾时应检查生活垃圾是否准确分类投放并进行记录,发现不准确的,应当对投放不准确所在楼层的居民进行提醒、指导;采用定时定点投放模式的,保洁人员应在投放时间、在投放点,指导、监督居民分类投放生活垃圾。
3.建立专项台账,包括但不限于各类垃圾清运量、清运流向,检查情况。